Darren Silver & Associates, LLP

  • We Assist clients in All 50 States and from around the World
  • Phone Number: 1-213-384-1900
  • Email: info@darrensilver.com
home-darren-silver-footer-logo
Menu
  • Home
  • About us
  • Practice Areas
    • Non Immigrant Visas
      • Immigration Lawyer
      • E-1 Trade Investment Visa
      • E-2 Essential Employee
      • E-2 Investment Visa Immigration Lawyer
      • E-3 Australian Professional Visa
      • F-1 Student Visa
      • H1B Visa
      • H-3 Professional Trainee Visa
      • K-1 Fiance Visa
      • L-1 visa Immigration Lawyer
      • L-1B Visa Specialized Knowledge
      • O-1 Visa Immigration Lawyer
      • O-1B visa immigration Lawyer
      • P-1 Entertainer/Athlete Visa
      • R-1 Religious Visa
      • TN Professional NAFTA Visa
    • Green Cards
      • EB-1a Green Card Lawyer
      • EB-2 NIW
      • EB-3 Skilled Workers
      • EB-4 Religious Workers
      • EB-5 Investment Questions
      • Trump Gold Card
    • Deportation and Removal
    • EB-5 Investment FAQ
    • Family Immigration Petitions
      • Marriage Green Card Immigration Attorney Los Angeles
      • K-1 Fiance Visa Immigration Lawyer
    • E-2 Investment Visa
      • E-1 Trade Investment Visa
      • E-2 Investment Visa Immigration Lawyer
      • EB-5 Investment Green Card
      • I-829 Removal of Conditional Residence
    • Naturalization U.S Citizenship Lawyer
  • 签证
    • EB-5 投資移民
    • 美國各類移民
  • EB-5 Visa
    • EB-5 Visa FAQ
    • Direct EB-5 Program
    • EB-5 Regional Center
  • Recent Approvals
  • Blog
  • Contact us

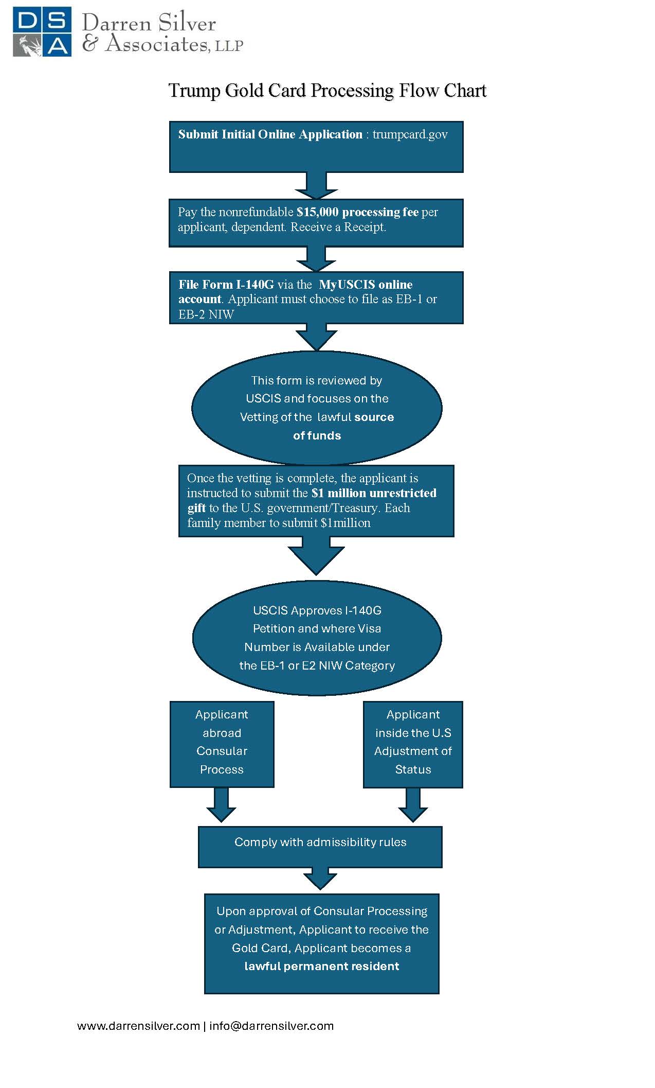
Trump Gold Card Process Flow Chart

Home > Blog > Gold Card > Trump Gold Card Process Flow Chart

Trump Gold Card Process Flow Chart

December 12, 2025Darren Silver

Gold Card Flowchart_v.1

Post navigation

← Trump Gold Card Update
EB-5 Investors Magazine Top 25 Attorney →

Recent Posts

  • USCIS Reaffirms Discretionary Nature of Adjustment of Status in the U.S
  • EB-5 Investors Magazine Top 25 Attorney
  • Trump Gold Card Process Flow Chart
  • Trump Gold Card Update
  • Trump Gold Card NPR Article Darren Silver Quoted

Categories

  • Awards
  • E-2
  • EB-1a
  • EB-2 NIW
  • EB-5
  • Entrepreneur Visa
  • Gold Card
  • L-1A Visa
  • Naturalization
  • Trump Gold Card
  • Uncategorized

We Assist clients in All 50 States and from around the World

Consult with us
1-213-384-1900
About Darren Silver & Associates, LLP.

Darren Silver & Associates, LLP is a dedicated and full service Immigration Law Firm that has represented EB-5 Investors, Entertainers, Businesses, individuals, families and multi-national corporations for over 25 years.

The Immigration Lawyers of Darren Silver & Associates, LLP are highly recognized in the immigration field: Mr. Silver has been selected to Top 25 Immigration Attorneys, Eb5 investors magazine, selected to Super Lawyers, Rated 10/10 by AVVO and has been included in the Beverly Hills Bar Association, Order of Distinguished Attorneys.

Read More
  • Phone
    1-213-384-1900
  • Email
    info@darrensilver.com
Practice Areas
  • Non-Immigrant Visas
  • Green Cards
  • Deportation and removal
  • EB-5 Investment FAQ
  • Family Immigration Petitions
  • Investment Visas
  • Naturalization U.S Citizenship
Services
  • E-2 Investment Visas
  • EB-5
  • Working Visas
  • Non-Immigrant Visas
  • Entertainment Visas
  • Green Cards
  • Citizenship
Home
  • 签证
  • Recent Approvals
  • Contact us
  • About us
  • EB-5 Visa
Youtube Instagram Facebook
  • © 2023 Darren Silver & Associates, LLP, All Rights Reserved.
  • Privacy Policy
Design by RGPacific
Accessibility Adjustments

Powered by OneTap

Accessibility Commitment for Darren Silver & Associates, LLP

At Darren Silver & Associates, LLP, we are committed to making our digital presence as accessible and inclusive as reasonably possible for all users, including individuals with disabilities. Our goal is to improve the usability of www.darrensilver.com and to support a more accessible experience for everyone, regardless of their abilities or the technologies they use.

Our Approach to Accessibility

We aim to align with the Web Content Accessibility Guidelines (WCAG), which define internationally recognized standards for digital accessibility. While full compliance cannot always be guaranteed, we strive to implement improvements where feasible and regularly review accessibility-related aspects of our website. Accessibility is an ongoing process, and we are committed to improving the experience over time as technologies, standards, and user needs evolve.

Accessibility Features

To support accessibility, www.darrensilver.com may utilize tools such as the OneTap accessibility toolbar. This interface provides users with a range of helpful features, including:
  • Adjustable text size and contrast settings
  • Highlighting of links and text for better visibility
  • Full keyboard navigation of the toolbar interface
  • Quick launch via keyboard shortcut: Alt + . (Windows) or ⌘ + . (Mac)
Please note the following:
  • The availability and effectiveness of these features depend on the website's configuration and ongoing maintenance.
  • While we strive to ensure accessibility, we cannot guarantee that every part of www.darrensilver.com will be fully accessible at all times. Some content may be provided by third parties or affected by technical constraints beyond our immediate control.

Feedback and Contact

We welcome your feedback. If you experience any accessibility barriers or have suggestions for improvement, please contact us: Email: info@darrensilver.com We are committed to reviewing all inquiries and aim to respond within 3–5 business days. If you require assistance accessing any part of this website, we are happy to provide support through alternative channels upon request. Last updated: October 13, 2025
How long do you want to hide the toolbar?
Hide Toolbar Duration
Select your accessibility profile
Vision Impaired Mode
Enhances website's visuals
Seizure Safe Profile
Clear flashes & reduces color
ADHD Friendly Mode
Focused browsing, distraction-free
Blindness Mode
Reduces distractions, improves focus
Epilepsy Safe Mode
Dims colors and stops blinking
Content Modules
Font Size

Default

Line Height

Default

Color Modules
Orientation Modules
  • Home
  • About us
  • Practice Areas
    ▼
    • Non Immigrant Visas
      ▼
      • Immigration Lawyer
      • E-1 Trade Investment Visa
      • E-2 Essential Employee
      • E-2 Investment Visa Immigration Lawyer
      • E-3 Australian Professional Visa
      • F-1 Student Visa
      • H1B Visa
      • H-3 Professional Trainee Visa
      • K-1 Fiance Visa
      • L-1 visa Immigration Lawyer
      • L-1B Visa Specialized Knowledge
      • O-1 Visa Immigration Lawyer
      • O-1B visa immigration Lawyer
      • P-1 Entertainer/Athlete Visa
      • R-1 Religious Visa
      • TN Professional NAFTA Visa
    • Green Cards
      ▼
      • EB-1a Green Card Lawyer
      • EB-2 NIW
      • EB-3 Skilled Workers
      • EB-4 Religious Workers
      • EB-5 Investment Questions
      • Trump Gold Card
    • Deportation and Removal
    • EB-5 Investment FAQ
    • Family Immigration Petitions
      ▼
      • Marriage Green Card Immigration Attorney Los Angeles
      • K-1 Fiance Visa Immigration Lawyer
    • E-2 Investment Visa
      ▼
      • E-1 Trade Investment Visa
      • E-2 Investment Visa Immigration Lawyer
      • EB-5 Investment Green Card
      • I-829 Removal of Conditional Residence
    • Naturalization U.S Citizenship Lawyer
  • 签证
    ▼
    • EB-5 投資移民
    • 美國各類移民
  • EB-5 Visa
    ▼
    • EB-5 Visa FAQ
    • Direct EB-5 Program
    • EB-5 Regional Center
  • Recent Approvals
  • Blog
  • Contact us